環保新聞
聯係方式
-
公司:伟德官网地址
聯係人:李先生
電話:18576851991
傳真:0769-28636041
網址:www.chengaa.com
郵箱:1218061775@qq.com
地址:東莞市虎門鎮莞太路271號1棟
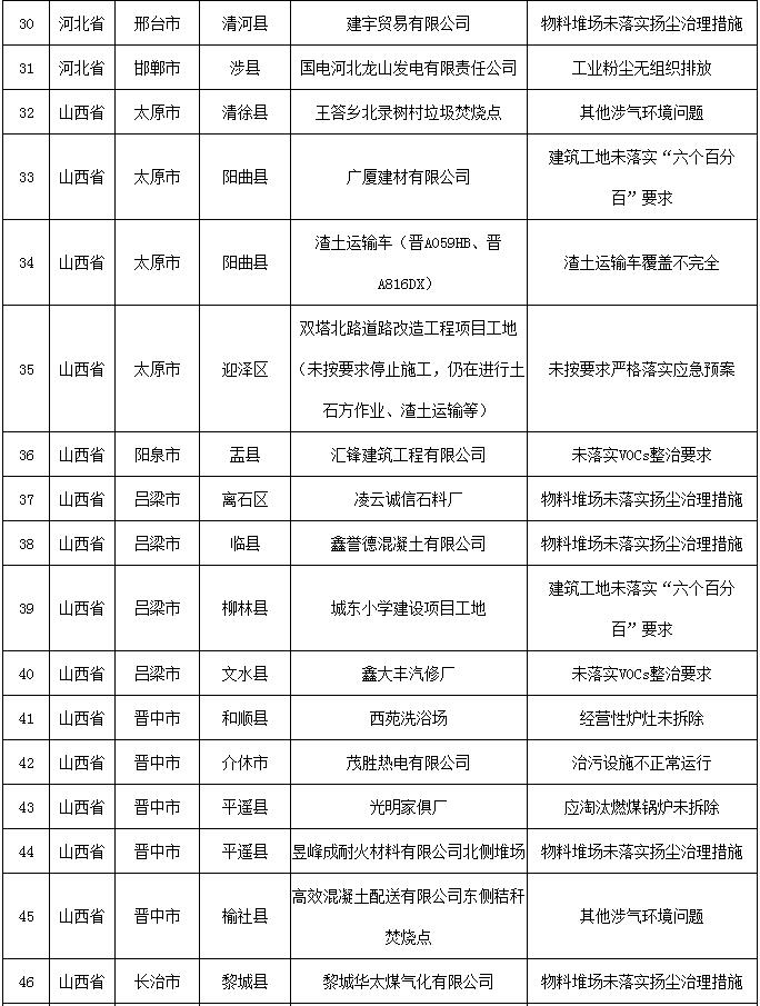
2018-2019年藍天保衛戰重點區域強化監督工作繼續開展,12月13日工作組發現涉氣環境問題80個(ge) (其中1家企業(ye) 有2台應淘汰燃煤鍋爐,1家企業(ye) 有2台經營性爐灶),12月14日工作組發現未嚴(yan) 格執行重汙染天氣應急響應問題23個(ge) (見附表)。
一、未嚴(yan) 格執行重汙染天氣應急響應問題23個(ge) 。
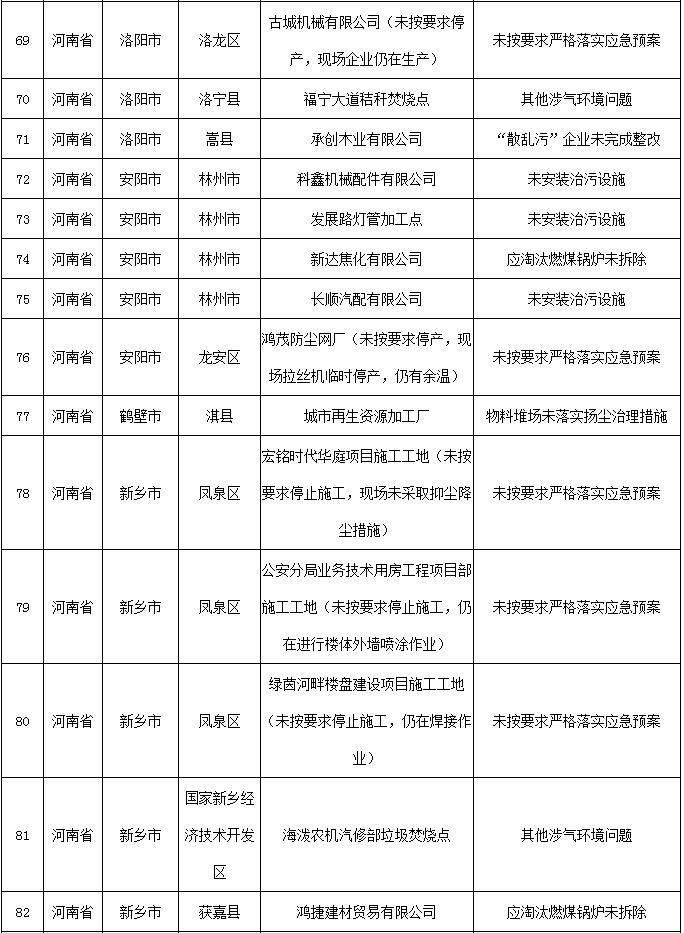
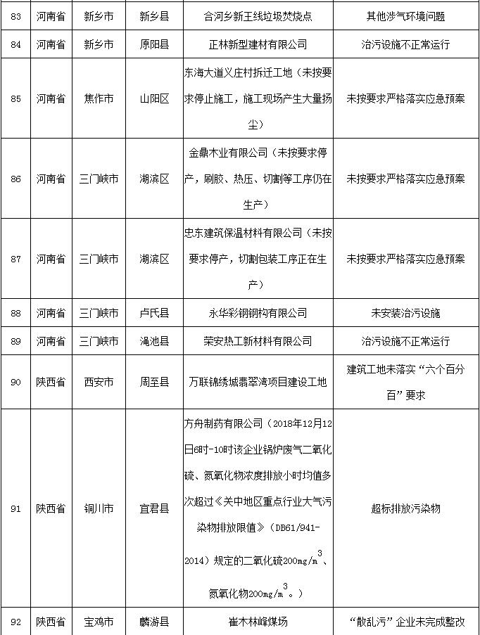
其中,河北省廊坊市開發區1家、大城縣1家、固安縣1家、文安縣1家,邢台市廣宗縣1家;山西省太原市迎澤區1家,臨(lin) 汾市鄉(xiang) 寧縣1家;山東(dong) 省聊城市經濟技術開發區1家,濱州市經濟技術開發區1家;河南省鄭州市管城回族區1家,開封市尉氏縣1家,安陽市龍安區1家,新鄉(xiang) 市鳳泉區3家,焦作市山陽區1家,洛陽市吉利區3家、瀍河回族區1家、洛龍區1家,三門峽市湖濱區2家。
二、發現涉氣“散亂(luan) 汙”企業(ye) 3家。
其中,山西省運城市平陸縣1家;河南省洛陽市嵩縣1家;陝西省寶雞市麟遊縣1家。
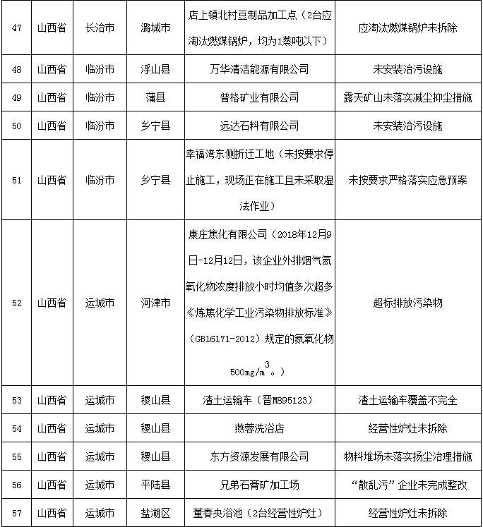
三、發現7台應淘汰燃煤鍋爐未拆除。
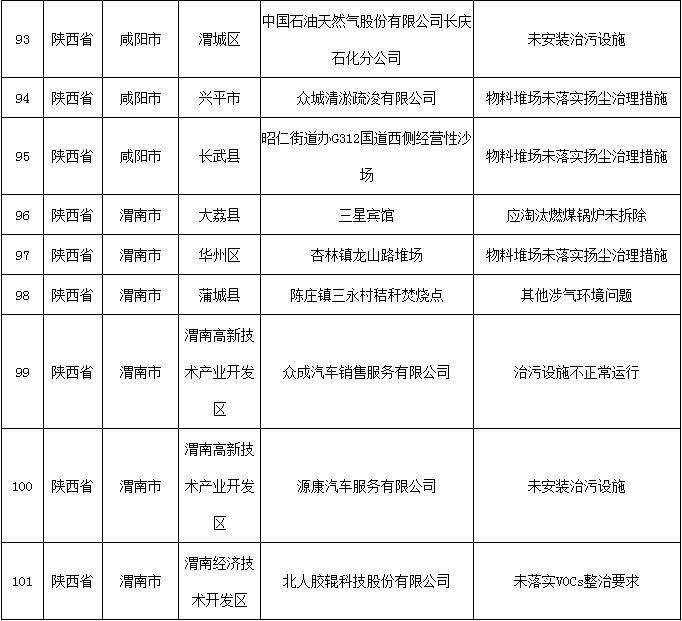
其中,河北省衡水市武強縣百姓大澡堂1台(1蒸噸以下);山西省長治潞城市店上鎮北村豆製品加工點2台(均為(wei) 1蒸噸以下),晉中市平遙縣光明家俱廠1台(1蒸噸以下);河南省安陽林州市新達焦化有限公司1台(1蒸噸),新鄉(xiang) 市獲嘉縣鴻捷建材貿易有限公司1台(1蒸噸以下);陝西省渭南市大荔縣三星賓館1台(1蒸噸)。
四、發現11台經營性爐灶未拆除。
其中,河北省石家莊市元氏縣李會(hui) 芳花生油加工點1台、元氏縣豐(feng) 源汽車電器電瓶門市1台、元氏縣仙翁小鎮飯店1台、元氏縣昌恒建築裝飾工程有限公司1台、元氏縣快佳汽修廠1台、元氏縣祥順超市1台、元氏縣騰躍綜合門市1台;山西省晉中市和順縣西苑洗浴場1台,運城市鹽湖區董春央浴池2台、稷山縣燕蓉洗浴店1台。
五、工業(ye) 企業(ye) 未安裝大氣汙染防治設施問題10個(ge) 。
其中,河北省石家莊市元氏縣1家,保定涿州市1家;山西省臨(lin) 汾市浮山縣1家、鄉(xiang) 寧縣1家;河南省安陽林州市3家,三門峽市盧氏縣1家;陝西省鹹陽市渭城區1家,渭南市渭南高新技術產(chan) 業(ye) 開發區1家。
六、工業(ye) 企業(ye) 不正常運行大氣汙染防治設施問題6個(ge) 。
其中,河北省石家莊市元氏縣2家;山西省晉中介休市1家;河南省新鄉(xiang) 市原陽縣1家,三門峽市澠池縣1家;陝西省渭南市渭南高新技術產(chan) 業(ye) 開發區1家。
七、VOCs整治不到位問題3個(ge) 。
其中,山西省陽泉市盂縣1家,呂梁市文水縣1家;陝西省渭南市渭南經濟技術開發區1家。
八、工業(ye) 粉塵無組織排放問題3個(ge) 。
其中,河北省保定安國市1家,邯鄲市涉縣1家;河南省開封市通許縣1家。
九、建築工地揚塵管理問題7個(ge) 。
其中,河北省廊坊市安次區1家;山西省太原市陽曲縣2家,呂梁市柳林縣1家,運城市稷山縣1家;河南省洛陽市澗西區1家;陝西省西安市周至縣1家。
十、物料堆場未落實揚塵治理措施問題18個(ge) 。
其中,天津市濱海新區1家;河北省唐山市遷西縣2家,秦皇島市海港區1家、青龍縣1家,保定涿州市2家,邢台市清河縣1家;山西省長治市黎城縣1家,呂梁市離石區1家、臨(lin) 縣1家,晉中市平遙縣1家,運城市稷山縣1家;河南省開封市尉氏縣1家,鶴壁市淇縣1家;陝西省鹹陽市興(xing) 平市1家、長武縣1家,渭南市華州區1家。
十一、超標排放汙染物問題2個(ge) 。
其中,山西省運城市河津市1家;陝西省銅川市宜君縣1家。
十二、其他涉氣環境問題10個(ge) 。
工作組發現,山西省臨(lin) 汾市蒲縣有1家礦山企業(ye) 未落實防塵降塵措施。河北省秦皇島市青龍縣青杖子村沙河旁,滄州市新華區小趙莊鄉(xiang) 孫莊子村、東(dong) 光縣大單鎮西北側(ce) ;山西省太原市清徐縣王答鄉(xiang) 北錄樹村,晉中市榆社縣高效混凝土配送有限公司東(dong) 側(ce) ;河南省新鄉(xiang) 市國家新鄉(xiang) 經濟技術開發區海潑農(nong) 機汽修部、新鄉(xiang) 縣合河鄉(xiang) 新王線,洛陽市洛寧縣福寧大道;陝西省渭南市蒲城縣陳莊鎮三永村存在露天焚燒現象。
對上述問題,生態環境部已通過督辦問題清單交辦相關(guan) 市、縣(區)人民政府依法調查處理。
附表:









粵公網安備 44190002003930號

掃一掃添加微信